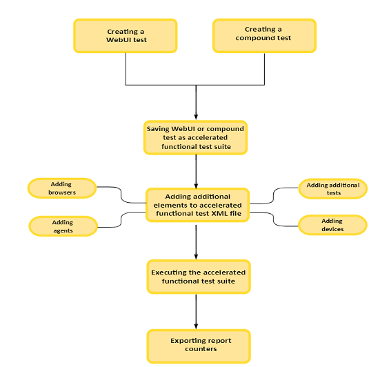
Task flow: Advanced accelerated functional testing

The diagram in this topic shows the advanced task flow for the accelerated functional testing for WebUI applications using IBM® Rational® Functional Tester.

Although the diagram implies that each task is completed sequentially, you can do many of the tasks at the same time.

The diagram shows the advanced task flow for accelerated functional testing using IBM® Rational® Functional Tester

Advanced accelerated functional testing task flowClick this area to get information about recording WebUI tests