Task flow Integrating Rational® Functional Tester and Rational® Integration Tester
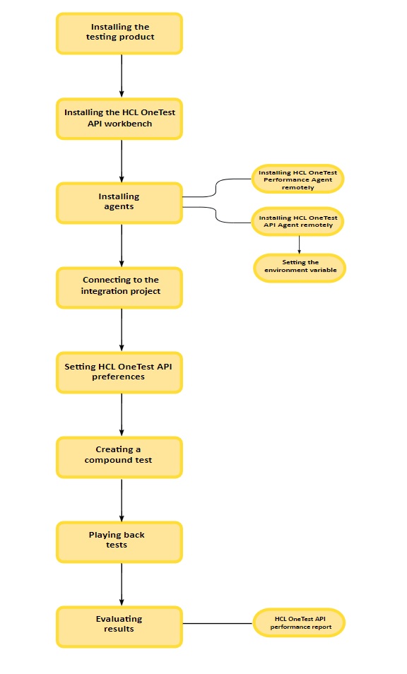
You can execute integration tests in IBM® Rational® Functional Tester by using IBM® Rational® Functional Tester Extension for Rational® Integration Tester. In IBM® Rational® Functional Tester, you can create a compound test to run the integration tests by using agents.
To integrate tests, you must install Rational® Functional Tester Extension for Rational® Integration Tester. Also, to execute the tests remotely, you must install Rational® Performance Tester Agent and Rational® Integration Tester Agent.
After installing all the required software, you must set the environment variable and connect to the integration project. To open the Rational® Integration Tester project from Rational® Functional Tester Test Navigator, you must set the path to the execution file in the HOT-API Integration preferences. Later, you must create a compound test and play back the test to evaluate the results.
