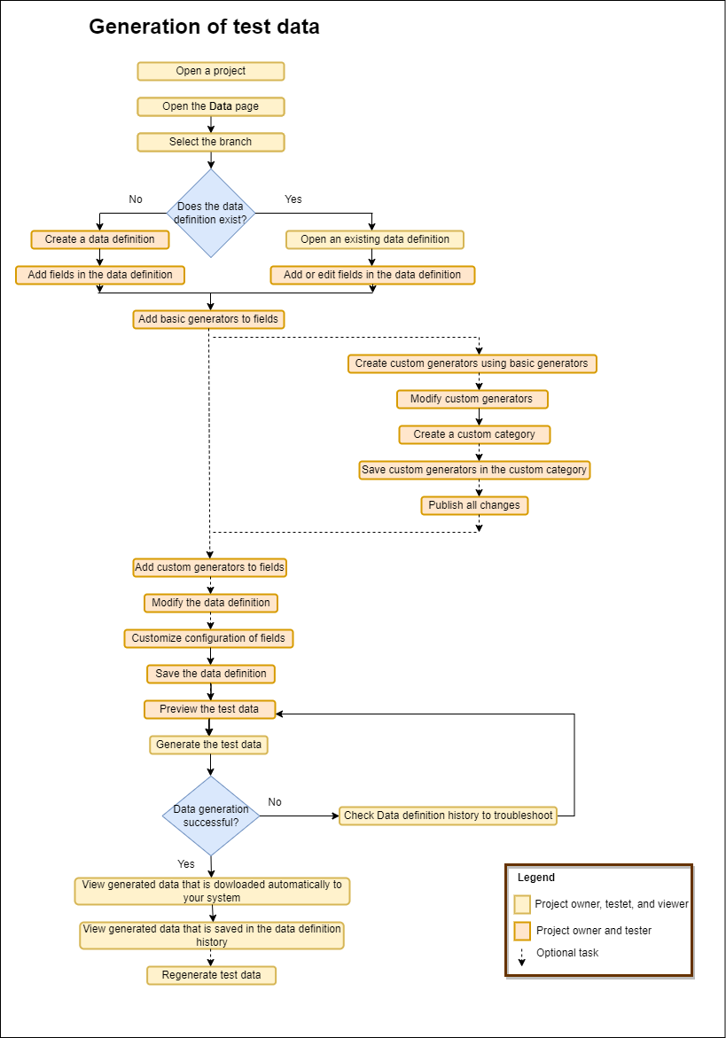
Task flow: Generation of test data
You can use the task flow diagram to get started with the generation of test data by using the data fabrication feature of HCL OneTest™ Server. The following diagram can help you to visualize the sequence to easily generate the test data.