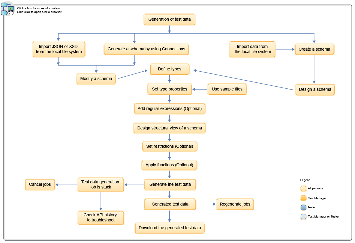
Task flows: HCL OneTest Data
You can use the task flow diagram to get started with HCL® OneTest™ Data. After you select your project in HCL OneTest™ Server and navigate to the Data Fabrication page, you can complete the tasks in sequence to generate the test data. You can click the links to get more information about the tasks.
Generating the test data by using HCL OneTest Data
You can use the task flow diagram to help you to generate the test data.

Generating schema by using Connections
You can use the task flow diagram to generate a schema by using Connections in the Data Fabrication page.

Integrating HCL OneTest Data with other applications
You can use the task flow to integrate HCL® OneTest™ Data with other applications such as Jenkins and UrbanCode™ Deploy.
