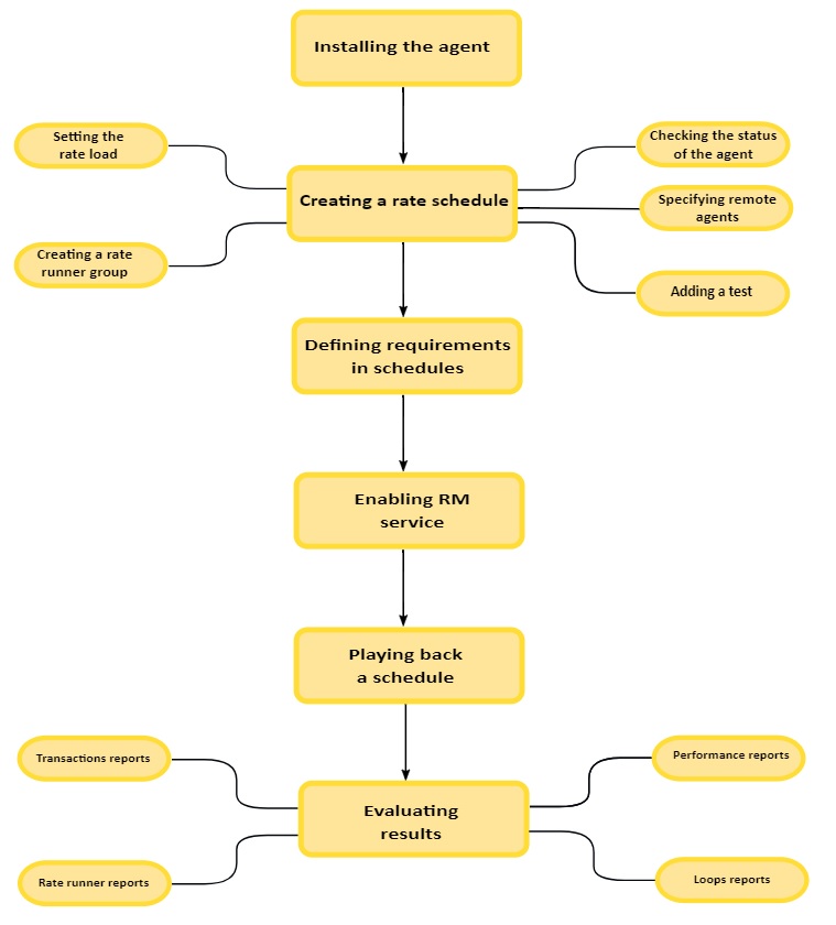
Task flow: Rate Scheduler
The task flow shows running a rate scheduler to monitor the workload at the desired rate (transactions per second).
After installing HCL OneTest™ Performance agent, you must create a rate scheduler by adding elements such as rate runner group, tests, user load, and checking the agent status. Then, you must define the performance requirements for a schedule to specify the acceptable thresholds to validate the service-level agreements. Later, you must enable the resource monitoring service and play back the scheduler to evaluate the results.
