Task flow: Recording a SAP test
The task flow shows the recording of interactions with the SAP GUI client to generate a SAP test.
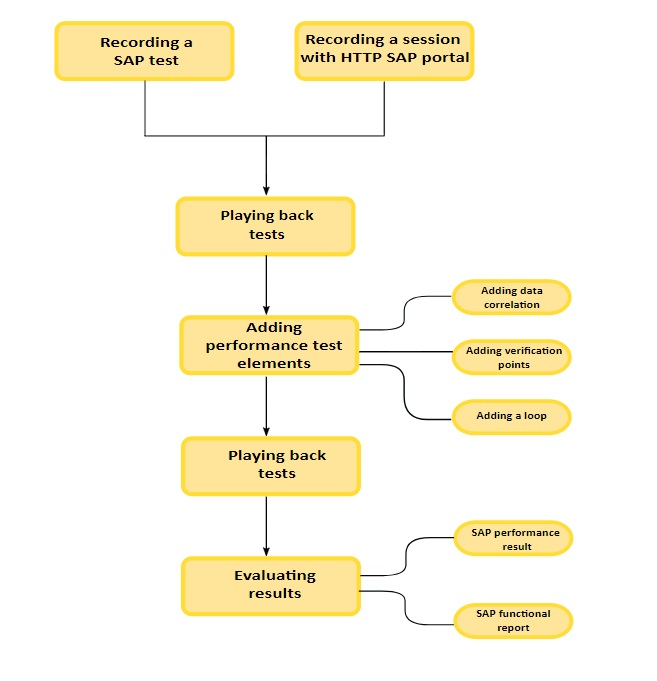
The recording wizard opens the SAP GUI client and records all the interactions that occur between the client and the server. You can record a SAP test by using the HTTP SAP Portal option to measure the performance of a SAP Portal from a web interface. After you complete SAP recording or HTTP recording session with SAP portal, you must play it back and fix the errors, if any. You can add other HCL OneTest™ Performance elements such as data correlation, verification points, and loops and playback the test again to evaluate the results.
Note: If a test is not behaving as expected during playback, you must ensure
that the connection to the SAP server is available. For more information, see SAP connection details.
