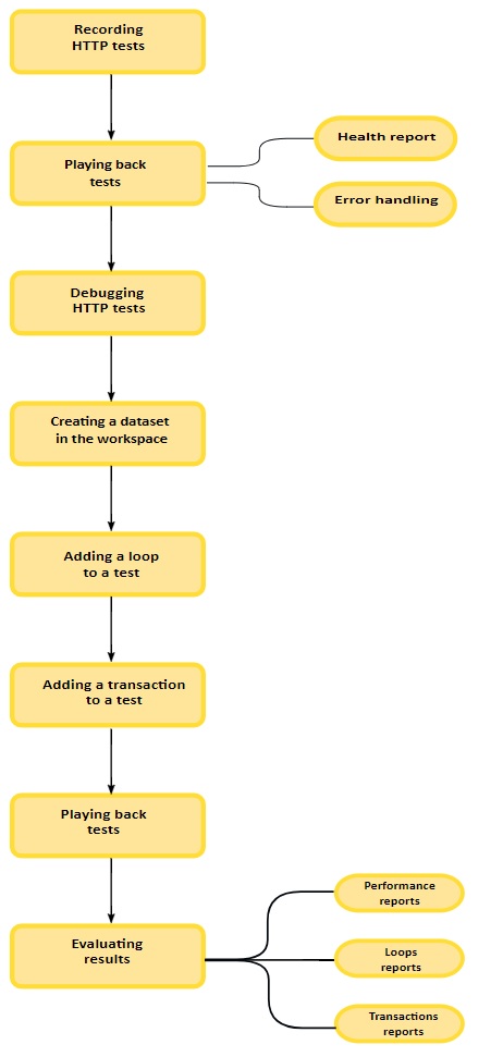
Task flow: HTTP record
The diagram shows the task flow of HTTP recording to test the performance of an application using HCL OneTest™ Performance.
To test the performance of an application, you must first record the HTTP traffic that traverses between the client and the server.
Once you complete the basic HTTP recording, play it back and fix the errors, if any. You can then customize your test by adding other elements such as datasets, loops, and transaction.
