Extended data types

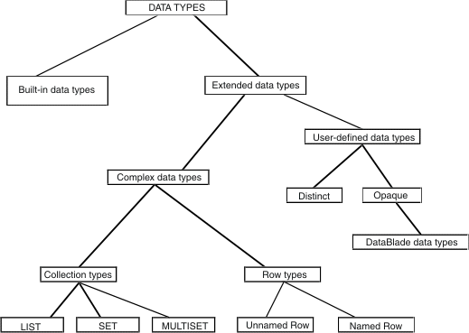
Extended data types let you create data types to characterize data that cannot be easily represented with the built-in data types. However, you cannot use extended data types in distributed transactions. The following figure shows the extended data types.
Figure 1. Extended data types
This figure shows rectangles that represent categories of data. Lines connecting the rectangles illustrate parent and child relationships. At the top of the chart is "DATA TYPES". "DATA TYPES" has two children: "Built-in data types" and "Extended data types." The "Built-in data types" rectangle has no children. "Extended data types" has two children: "Complex data types" and "User-defined data types". "Complex data types" has two children: "Collection types" and "Row Types." "Collection types" has three children: "LIST", "SET", and "MULTISET". "Row types" has two children: "Unnamed Row" and "Named Row." "User-defined data types" has two children: "Distinct" and "Opaque." "Opaque" has one child: "DataBlade data types".