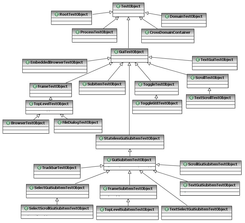
TestObject class diagram and canonical names
HCL DevOps Test UI (Test UI) has a predefined set of TestObjects that are hierarchically grouped and each TestObject has a set of predefined methods.

Canonical names
Canonical names are short string names for fully qualified TestObject class names. If you want to change the TestObject that is mapped to a proxy, you must override thegetTestObejctClassName() API
to return the canonical name that the customization file specifies. The complete
list of canonical names for TestObjects that Test UI defines
are declared as member variables to the com.rational.test.ft.domain.ProxyTestObject class
for Java™ and
the Rational.Test.Ft.Domain.ProxyTestObject class for .NET.Canonical member variables
The ProxyTestObject for both Java and .Net implementations
define the following canonical member variables:
BROWSERTESTOBJECT_CLASSNAME = "BrowserTestObject";
DOCUMENTTESTOBJECT_CLASSNAME = "DocumentTestObject";
DOMAINTESTOBJECT_CLASSNAME = "DomainTestObject";
FILEDIALOGTESTOBJECT_CLASSNAME = "FileDialogTestObject";
FRAMETESTOBJECT_CLASSNAME = "FrameTestObject";
GUISUBITEMTESTOBJECT_CLASSNAME = "GuiSubitemTestObject";
GUITESTOBJECT_CLASSNAME = "GuiTestObject";
INTERNALFRAMETESTOBJECT_CLASSNAME = "InternalFrameTestObject";
PROCESSTESTOBJECT_CLASSNAME = "ProcessTestObject";
SCROLLTESTOBJECT_CLASSNAME = "ScrollTestObject";
SCROLLSUBITEMTESTOBJECT_CLASSNAME = "ScrollGuiSubitemTestObject";
STATELESSGUISUBITEMTESTOBJECT_CLASSNAME = "StatelessGuiSubitemTestObject";
SUBITEMTESTOBJECT_CLASSNAME = "SubitemTestObject";
TESTOBJECT_CLASSNAME = "TestObject";
TEXTGUITESTOBJECT_CLASSNAME = "TextGuiTestObject";
TEXTGUISUBITEMTESTOBJECT_CLASSNAME = "TextGuiSubitemTestObject";
TEXTSCROLLTESTOBJECT_CLASSNAME = "TextScrollTestObject";
TEXTSELECTGUISUBITEMTESTOBJECT_CLASSNAME = "TextSelectGuiSubitemTestObject";
SELECTGUISUBITEMTESTOBJECT_CLASSNAME = "SelectGuiSubitemTestObject";
SELECTSCROLLGUISUBITEMTESTOBJECT_CLASSNAME = "SelectScrollGuiSubitemTestObject";
TOGGLEGUITESTOBJECT_CLASSNAME = "ToggleGUITestObject";
TOGGLETESTOBJECT_CLASSNAME = "ToggleTestObject";
TOPLEVELTESTOBJECT_CLASSNAME = "TopLevelTestObject";
TOPLEVELSUBITEMTESTOBJECT_CLASSNAME = "TopLevelSubitemTestObject";
TRACKBARTESTOBJECT_CLASSNAME = "TrackbarTestObject";
CROSSDOMAINCONTAINER_CLASSNAME = "CrossDomainContainer";
EMBEDDEDBROWSERTESTOBJECT_CLASSNAME = "EmbeddedBrowserTestObject";
FRAMESUBITEMTESTOBJECT_CLASSNAME = "FrameSubitemTestObject";