Task flow for testing web applications
You can follow the task flows depicted through diagrams in this topic for testing the web applications in HCL DevOps Test UI (Test UI).
The standard task flows are as follows:
Task flow for standard Web UI tests
Although the diagram implies that each task is completed sequentially, you can do many of the tasks at the same time.
The diagram shows the standard task flow for testing web applications using Test UI.

Standard task flow of design driven testing for Web UI tests
The diagram shows the standard task flow of design driven testing for web applications using Test UI.

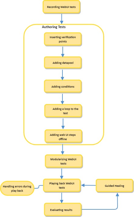
Advanced task flow for standard Web UI tests
Although the diagram implies that each task is completed sequentially, you can do many of the tasks at the same time.
The diagram shows the advanced task flow for testing web applications using Test UI.
