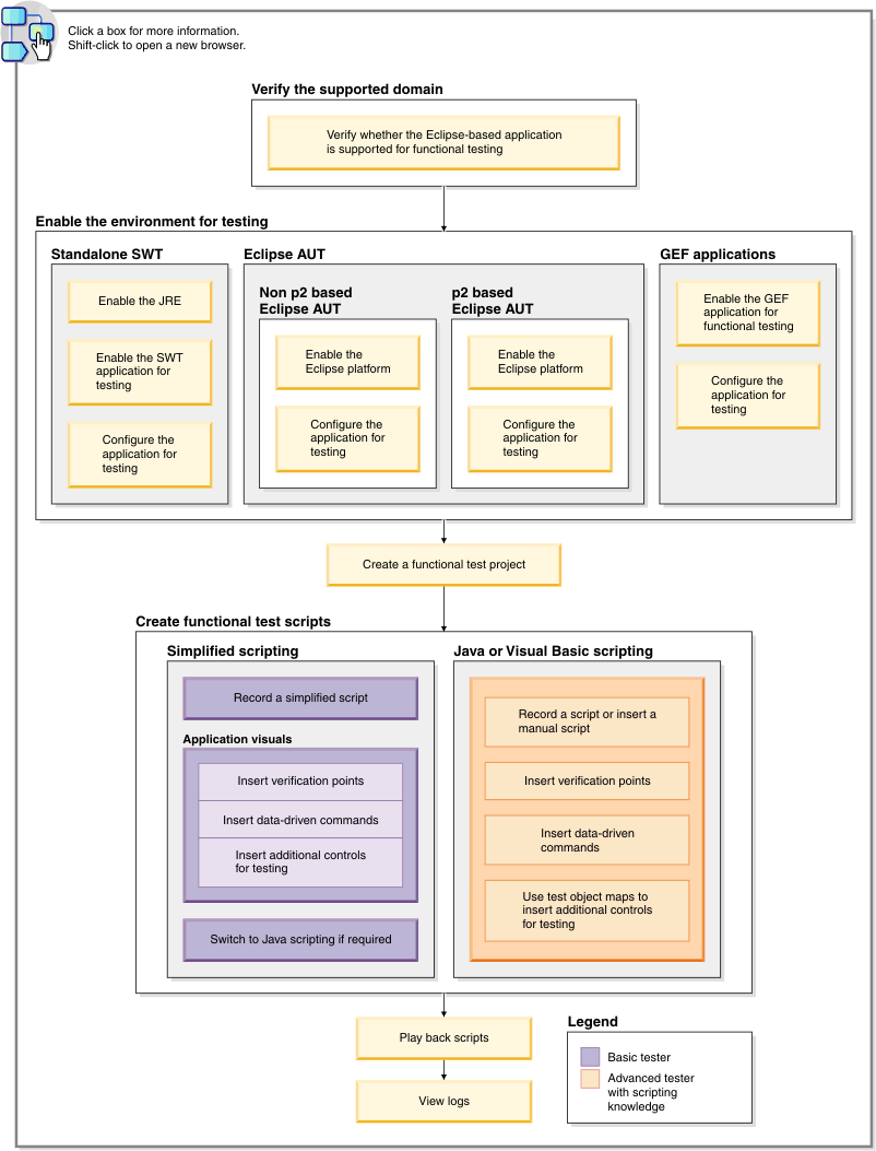
Task flow for testing Eclipse applications

The diagram in this topic shows the task flow for testing the Eclipse application using HCL OneTest UI.

Although the diagram implies that each task is completed sequentially, you can do many of the tasks at the same time.

The diagram shows the task flow for testing Eclipse applications using HCL OneTest UI.

Task flow diagram of testing Eclipse applications Eclipse supportClick this area to get information about enabling the JREClick this area to get information about enabling the SWT applicationClick this area to get information about configuring the application for testingClick this area to get information about enabling the Eclipse platformClick this area to get information about configuring the application for testingClick this area to get information about enabling the Eclipse platformClick this area to get information about configuring the application for testingClick this area to get information about enabling the GEF applicationClick this area to get information about configuring the application for testingClick this area to get information about creating a functional test projectClick this area to get information about recording a simplified scriptClick this area to get information about inserting verification points using the application visualsClick this area to get information about inserting a data-driven commands into a scripts by using an application visualClick this area to get information about inserting an application control into the script by using an application visualClick this area to get information about switching to Java scriptingClick this area to get information about recording a Java test scriptClick this area to get information about inserting verification pointsClick this area to get information about inserting data driven commandsClick this area to get information about using test object maps to insert additional controls to the scriptClick this area to get information about running the scriptsClick this area to get information about viewing functional test results in the logs
Note: HCL OneTest UIautomatically enables the environments for functional testing. As a result, you can directly record functional test scripts without enabling components manually. The automatic enablement takes place under certain conditions and has limitations. For more information about the conditions and limitations, see Automatically enabled environment for functional testing.

Basic tester: A basic tester can record functional test scripts that are generated as simplified test scripts. The tester does not require programming knowledge to edit the functional test scripts. The tester can switch to Java scripting, and use the Insert Java Code Snippet or Insert Java Method features that are available in the simplified script editor. The tester then starts to work with the Java test script directly. You can use the application visuals to insert verification points, data-driven commands, and additional controls for testing.

Advanced tester with scripting knowledge: A tester with Java or Visual Basic programming knowledge can either record functional test scripts or create the test scripts manually. You can use the test object maps to update the objects and insert additional objects for testing.