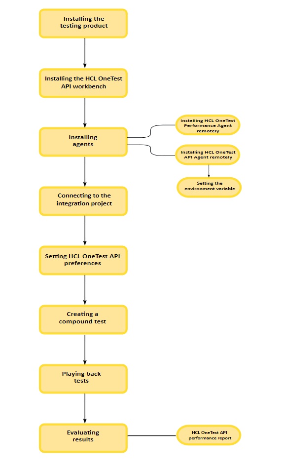
Task flow for integrating HCL OneTest™ UI and HCL OneTest™ API
You can run integration tests in HCL OneTest™ UI by using HCL OneTest™ UI Extension for HCL OneTest™ API. In HCL OneTest™ UI, you can create a compound test to run the integration tests by using agents.
To integrate tests, you must install HCL OneTest™ UI Extension for HCL OneTest™ API. Also, to execute the tests remotely, you must install HCL OneTest™ Performance Agent and HCL OneTest™ API Agent.
After you installed the required software, you must set the environment variable and
connect to the integration project. To open the HCL OneTest™ API project from HCL OneTest™
UI Test Navigator, you
must set the path to the execution file in the HOT-API
Integration
preferences. Later, you must create a compound test and play back the test to
evaluate the results.
