Java domain proxy hierarchy
There are three types of Java™ controls. The Abstract Window Toolkit (AWT), Swing or Java Foundation Class (JFC), and Standard Widget Toolkit (SWT), or Eclipse controls. HCL OneTest™ UI supports testing all three types of controls under Java UI frameworks. For the complete list of Java controls that are mapped to individual proxies, see the rational_ft.rftcust file in C:\Program Files\HCL\HCLOneTest\FunctionalTester\bin. This file can help you understand of what proxy to inherit to create a new proxy for a control under the Java domain.
- JavaProxy
- JavaGuiProxy
- ComponentProxy and JComponentProxy
- JfcGraphicalSubItemProxy and ScrollableSwtGraphicalSubItemProxy
- JavaProxy
- The JavaProxy proxy is the base proxy for all Java domain proxies. Fundamental Java object operation methods such as getProperties() and getMethods() are all implemented in this proxy.
- JavaGuiProxy
- The JavaGuiProxy proxy is the base proxy for all Java user interface (UI) elements. This proxy implements the IGraphical interface, which has methods for performing UI actions, such as click, double-click, drag, and recording methods.
- ComponentProxy and JComponentProxy
- The ComponetProxy proxy is implemented for AWT components and JComponentProxy for JFC at the same level of the hierarchy. Methods such as getChilderen(), getParent(), getOwner(), getOwnedObjects(), and getMethods() are implemented in these proxies specific to the components.
- JfcGraphicalSubItemProxy and ScrollableSwtGraphicalSubItemProxy
- The JfcGraphicalSubItemProxy proxy is implemented for JFC and ScrollableSwtGraphicalSubItemProxy for SWT at the same level of the hierarchy. They provide recording and playback of methods with SubItems. When a control contains different parts then the proxy for that control can be inherited from this proxy.
Proxy hierarchy for AWT controls
The following figure is a class diagram of the proxy hierarchy for AWT controls:
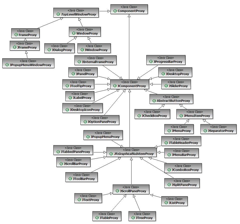
Proxy hierarchy for Swing or JFC controls
The following figure is a class diagram of the proxy hierarchy for Swing or JFC controls:
Proxy hierarchy for SWT controls
The following figure is a class diagram of the proxy hierarchy for SWT controls: