Task flow integrating DevOps Test Performance and DevOps Test Integrations and APIs
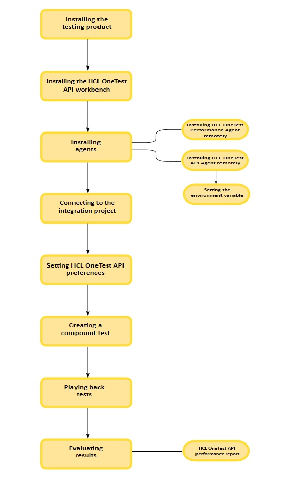
You can execute integration tests in HCL DevOps Test Performance (Test Performance) by using Test Performance Extension for Test Integrations and APIs. In Test Performance, you can create a compound test to run the integration tests by using agents.
To integrate tests, you must install Test Performance Extension for Test Integrations and APIs. Also, to execute the tests remotely, you must install Test Performance Agent and Test Integrations and APIs Agent.
After installing all the required software, you must set the environment variable and connect to the integration project. To open the Test Integrations and APIs project from Test Performance Test Navigator, you must set the path to the execution file in the Test Integrations and APIs preferences. Later, you must create a compound test and play back the test to evaluate the results.
