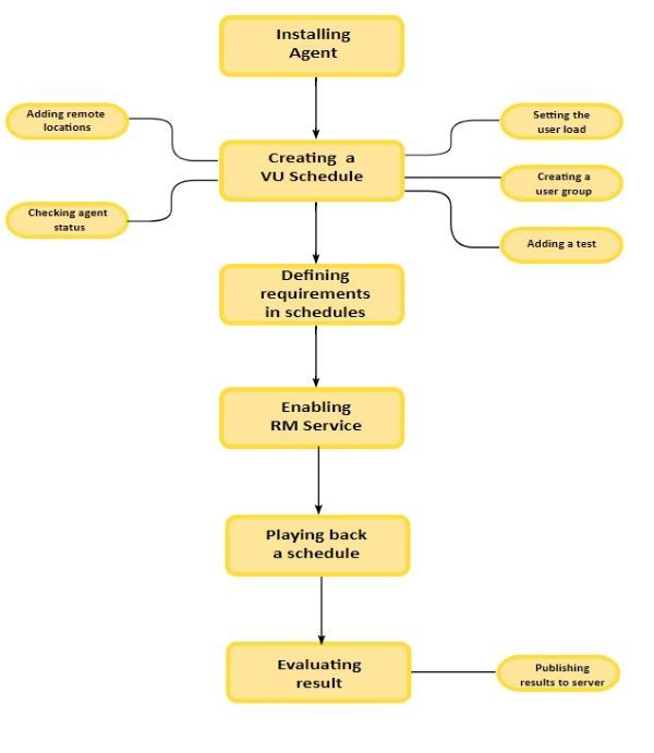
Task flow: Generating workload
The diagram shows the task flow of generating workload by creating user groups and dividing the load across different remote agents.
The agents generate load on the application under test. The number of agents required depends on various factors including the size of the load you want to put on the application under test, hardware capacity of systems that install the agents, and the application under test itself.

