Task flow Integrating HCL OneTest™ Performance and HCL OneTest™ API
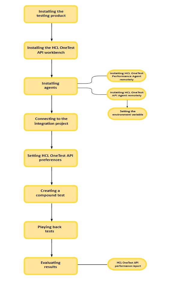
You can execute integration tests in HCL OneTest™ Performance by using HCL OneTest™ Performance Extension for HCL OneTest™ API. In HCL OneTest™ Performance, you can create a compound test to run the integration tests by using agents.
To integrate tests, you must install HCL OneTest™ Performance Extension for HCL OneTest™ API. Also, to execute the tests remotely, you must install HCL OneTest™ Performance Agent and HCL OneTest™ API Agent.
After installing all the required software, you must set the environment variable and connect to the integration project. To open the HCL OneTest™ API project from HCL OneTest™ Performance Test Navigator, you must set the path to the execution file in the HOT-API Integration preferences. Later, you must create a compound test and play back the test to evaluate the results.

