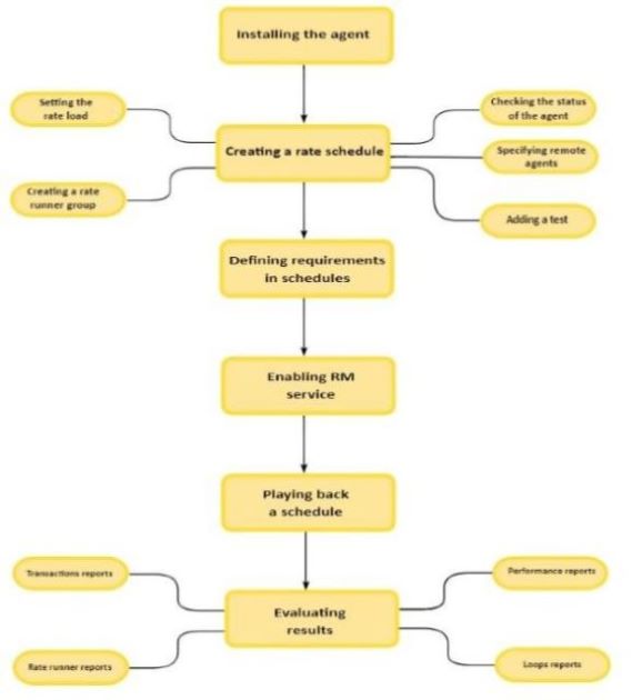
Task flow: Rate Scheduler

The task flow shows running a rate scheduler to monitor the workload at the desired rate (transactions per second).

After installing HCL OneTest Performance agent, you must create a rate scheduler by adding elements such as rate runner group, tests, user load, and checking the agent status. Then, you must define the performance requirements for a schedule to specify the acceptable thresholds to validate the service-level agreements. Later, you must enable the resource monitoring service and play back the scheduler to evaluate the results.

Run a Rate SchedulerInstalling HCL OneTest PerformanceSetting rate loadRate Runner group overviewCreating a Rate ScheduleChecking the status of agentsRun a Rate Runner group at a remote locationAdding a test to a scheduleDefining requirements in schedulesEnablement of Resource Monitoring services for a scheduleRunning a local schedule or testTransaction reportRate Runner reportEvaluating results in web analytic reportsPerformance reportLoops report