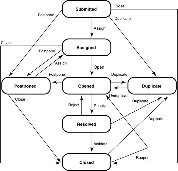
State model for the Defect record type
This topic lists the states of the Defect record type.
- State
- Description
- Submitted
- First state of a new defect.
- Assigned
- Assigned to a team member.
- Opened
- Being worked on.
- Resolved
- Is fixed.
- Closed
- Is verified.
- Duplicate
- Duplicates another defect.
- Postponed
- Postponed to another release or iteration.
The state model for the Defect record type is the same for each predefined schema. You can also see this information in the state transition matrix of the Defect record type.

All Duplicate actions can be reversed by using the Unduplicate action.