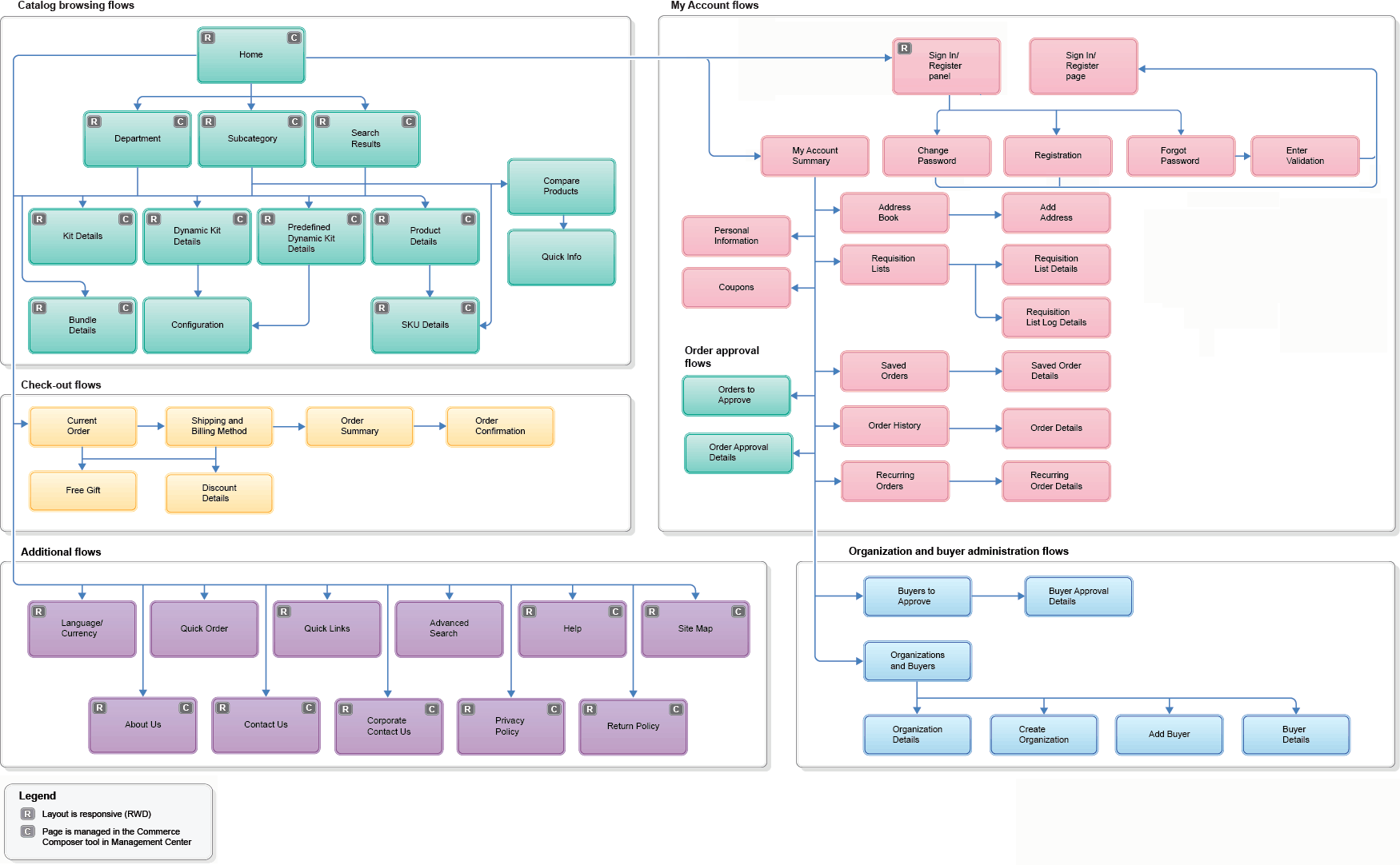
Diagrama de flujo del sitio para Aurora que se publicó como una tienda B2C
Las páginas de la tienda de inicio Aurora se agrupan en los flujos siguientes: flujos de examen de catálogos, flujos de Mi cuenta, flujos de finalizar la compra, más flujos, flujos de aprobación de pedidos y flujos de administración de organizaciones y compradores. El diagrama de flujo del sitio le puede ayudar a comprender qué páginas están incluidas en cada flujo y cómo se relacionan las páginas entre sí.
Cuando se publica como una tienda B2B, la tienda de inicio Aurora incluye las páginas siguientes:

Se pueden habilitar más tiendas al seleccionar funciones de tienda. Las páginas que no se visualiza en la imagen, pero se pueden habilitar son las siguientes:
- Página Lista de deseos personal
- página Localizador de tiendas
- Página Perfil de caja rápida
- Comprar en línea, recoger en tienda (como parte de la página Pedido actual)
- Página Suscripciones