Gestión de sesiones basada en tienda

La gestión de sesiones de usuario a nivel de tienda permite el control de acceso para un usuario y sus roles en varias tiendas.

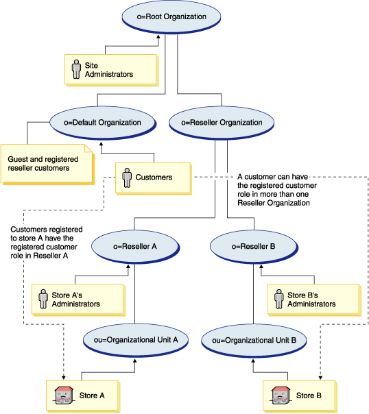
El diagrama siguiente ilustra la infraestructura de registro a nivel de tienda de HCL Commerce y la gestión de sesiones de usuario en un entorno de varias tiendas. El registro a nivel de tienda utiliza los roles de control de acceso para asociar un cliente con una tienda.

Este diagrama muestra el proceso de registro a nivel de tienda y la jerarquía de las organizaciones, los revendedores, las unidades de organización, etc., cuando un comprador se asocia a una tienda.

Los usuarios que compran en una tienda no necesariamente tienen que ser miembros de la organización de la tienda. Sin embargo, deben desempeñar un rol de compras (es decir, deben ser un cliente registrado) en la organización. Los usuarios que desempeñan un rol administrativo en una organización están asociados con la organización mediante una relación de predecesor con la organización.

Por ejemplo, suponga que tiene una tienda, Tienda A, como en el diagrama anterior. Asimismo, suponga que Marta compra en la tienda A y Juanjo es un empleado de la Tienda A responsable de las tareas administrativas de una tienda en ejecución. Para dar forma a este escenario desde una perspectiva de organización, Juanjo pertenece a la organización de la tienda A pero Marta no. Dado que Marta no es empleada de la Tienda A, se asocia con la Tienda A porque desempeña el rol de compras en la organización de la Tienda A.

Una tienda determina todos los clientes registrados que tiene buscando a todos los usuarios que poseen un rol de compras en la organización de la tienda. A continuación, un administrador de usuarios de la tienda, puede realizar actividades para toda la tienda como, por ejemplo, definir una campaña para todos los usuarios registrados en una tienda. El administrador de usuarios de la tienda también puede realizar acciones específicas como, por ejemplo, restaurar la contraseña de un usuario registrado en la tienda.

Consulte el diagrama anterior y contemple el escenario siguiente:

  • Marta, que es miembro de la organización predeterminada, tiene un rol de compras en la organización de Revendedora_A.
  • La organización padre de Revendedora A es la organización revendedora.
  • Revendedora A es la propietaria de la Tienda A.
  • Marta no tiene un rol organizativo en la organización Revendedora B.
  • Revendedora B es la propietaria de la Tienda B.
  • Marta se conecta a la Tienda A y compra de modo habitual.
  • Cuando Marta accede a la Tienda_B, se le asigna una nueva identidad de sesión para la Tienda_B como usuaria invitada.
  • Si accede de nuevo a la Tienda A, HCL Commerce utilizará la información de identidad de la sesión anterior de la Tienda A para gestionar la sesión.
  • La identidad de la sesión para la Tienda A se volverá a utilizar para la Tienda B si:
    • La Tienda A y la Tienda B pertenecen a la misma organización.
    • Marta tiene un rol que está definido en las dos organizaciones Revendedora A y Revendedora B.