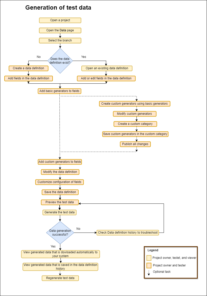
Task flow: Generation of test data
You can use the task flow diagram to get started with the generation of test data by using the data fabrication feature of HCL DevOps Test Hub (Test Hub). The following diagram can help you to visualize the sequence to easily generate the test data.
