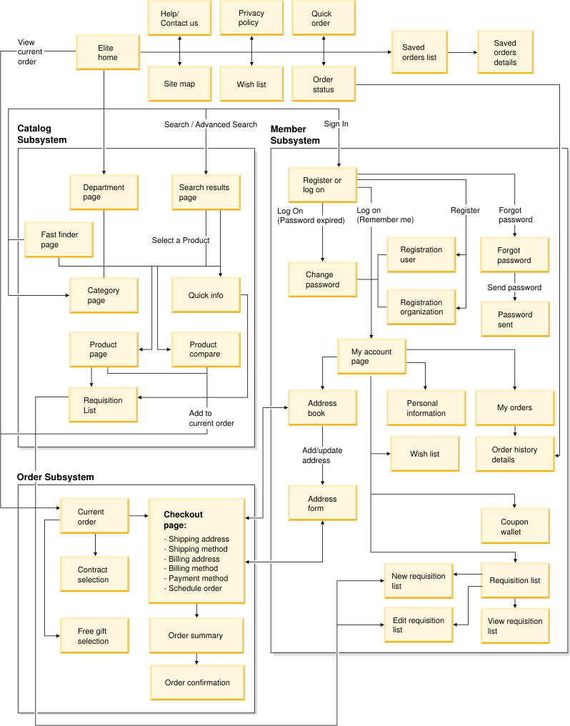
Site flow and interactions in the Elite starter store
The site flow and interactions in the Elite starter store provides a comprehensive layout of each store page, and their relationships with other pages. Store developers can use the site flow and interactions as a high-level guideline for each page, to efficiently identify starting points when making changes to the store pages.
